广西艺术学校2026年招生入学考试公告
各位考生:
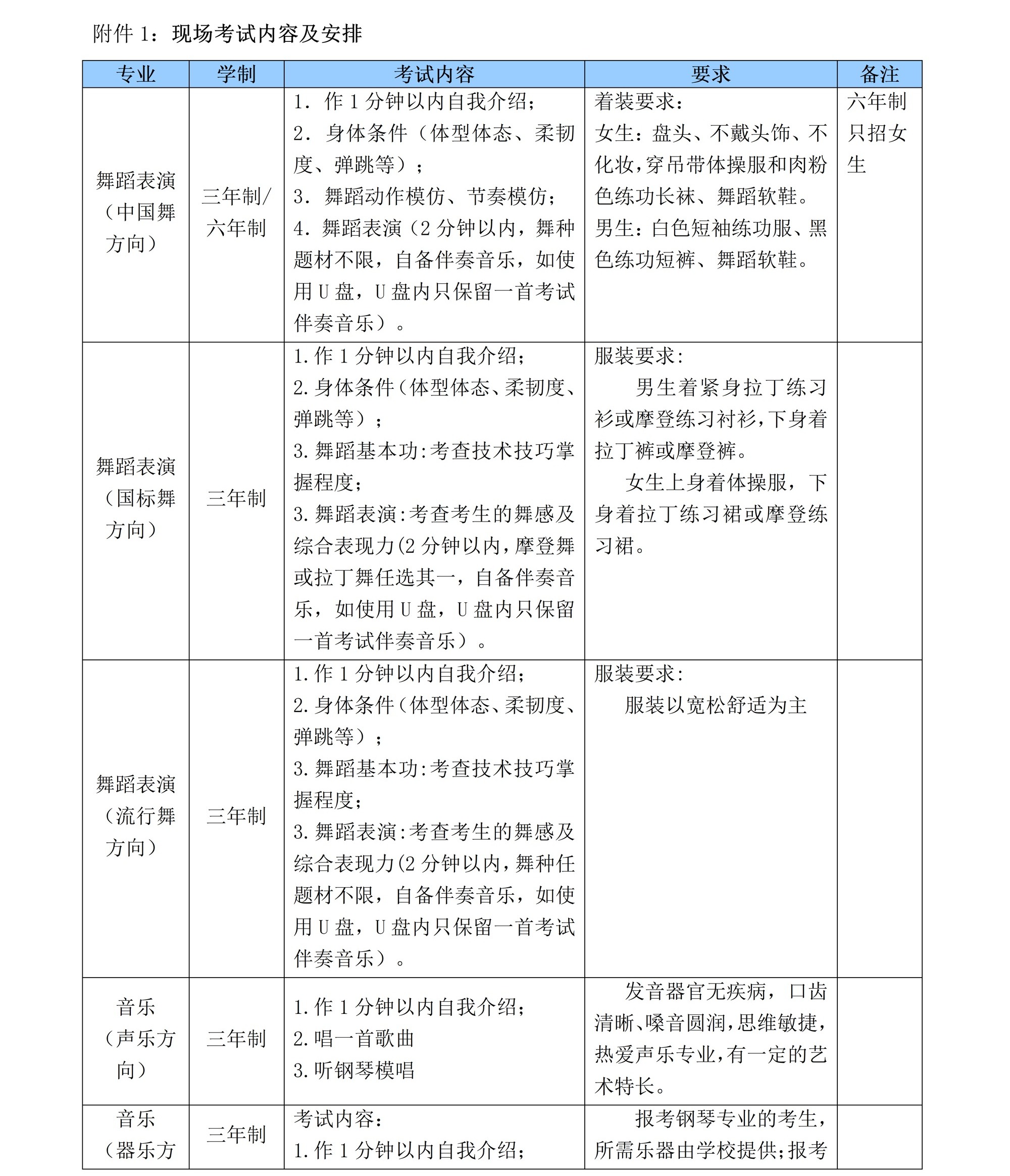
根据我校2026年招生工作方案,现将我校2026年新生入学考试工作安排如下:
一、考试形式
考试形式分现场考试(区内考生)与视频考试(区外考生)。
二、考试时间:
(一)现场考试时间
考试时间:2026年7月11日(周六)
上午8:30—12:00下午3:00—6:00
(二)视频考试的视频提交时间
1.2026年招生考试初试视频提交时间为:
2026年7月11日(周六)前
如考生未在此时间内提交考试视频(录制、上传并提交),将视为缺考。
2.2026年招生专业考试的视频录制与上传须知详见附件2
三、考试地点:
现场考试地址:广西南宁市青秀区园湖南路24号
舞蹈表演(中国舞方向):教学楼1楼第1、2号排练场
舞蹈表演(国标舞/流行舞方向):教学楼3楼9号排练场
戏曲表演:教学楼3号排练场
音乐表演(声乐方向):教学楼2楼202、203教室
音乐表演(器乐方向):音乐实训厅
播音与主持:教学楼3楼302、303教室
工艺美术、艺术设计与制作:教学楼4楼402、403教室
杂技与魔术表演:民族艺术大楼2楼第4杂技专业教室


附件2广西艺术学校2026年招生考试专业视频录制须知
一、关于专业初试视频的录制与上传要求
(一)考生严格按照广西艺术学校公布的2026年招生专业考试内容(文件正文)、考试要求(附件3)进行视频录制。录制前,务必仔细阅读各专业具体拍摄要求,视频上传格式只可为mp4。上传后,务必检查视频是否可以正常播放并确保音画同步后再确认提交。
(二) 日光或照明光线录制,拍摄背景不得有LOGO,要求横屏录制(比例16:9),建议机位高度与地面保持1.5米左右:画面清晰完整,正面连续单机位拍摄,不得有任何后期制作。考生上传视频不可进行任何剪辑及特效编辑(如:美颜、滤镜等效果),违反者按照考试违规处理。
二、关于专业初试视频的提交程序
(一)专业考试内容要求进行视频录制,录制前务必仔细阅读各专业具体拍摄要求。务必检查视频是否可以正常播放并确保音画同步后再确认上传邮箱。
具体要求如下:
1、提交的视频命名
报考专业+视频名称(例如:中国舞专业视频1舞蹈身体条件测评、中国舞专业视频2舞蹈表演考察)。
2、邮件名称
考生报考专业+年制+姓名+电话号码(国内)
3、请在规定的时间内按照以下邮箱地址提交考试视频。
邮箱地址:
中国舞、国标舞、流行舞考试视频报送邮箱:58742280@qq.com
负责老师:唐科长18677162238
声乐、器乐、播音与主持视频报送邮箱:670604299@qq.com
负责老师:凌老师17776641973
美术/设计、杂技、戏曲考试考试视频报送邮箱:411378127@qq.com
负责老师:王老师18577087982
视频的提交时间:
2026年7月11日(周六)前
考生未在此时间内参加视频考试(线下录制、上传并提交),视为缺考。
(二)视频初选结果将在广西艺术学校官网(http://www.gxysxxnet.cn)及微信公众号中公布,请考生及时关注广西艺术学校官网及微信公众号后续通知。
附件3广西艺术学校各专业录考试视频具体内容及要求
一、各专业考试要求
舞蹈表演(中国舞方向)
(一)提交两个视频
视频1: 自我介绍、舞蹈身体条件测评
视频2: 舞蹈表演考察
(二)考试要求
视频1:
1.自我介绍:年龄、身高、体重、爱好
2.舞蹈身体条件测评:身体条件(体型体态、竖叉、横叉、下腰、体前屈、并腿向上弹跳等);
视频2:
1.舞蹈动作模仿、节奏模仿;
2.舞蹈表演(2分钟以内,舞种题材不限,自备伴奏音乐)。
着装要求:
女生:穿吊带体操服、不穿裤袜;光脚不穿鞋;盘头、不化妆。
男生:上身穿白色紧身无袖背心:下身穿黑色三角短裤;光脚不穿鞋、不化妆。
舞蹈表演(国标舞方向)
(一)提交两个视频
视频1: 自我介绍、舞蹈身体条件测评
视频2: 舞蹈表演考察
(二)考试要求
视频1:
1.自我介绍:年龄、身高、体重、爱好
2.舞蹈身体条件测评:身体条件(体型体态、竖叉、横叉、下腰、体前屈、并腿向上弹跳等);
视频2:
1.舞蹈动作模仿、节奏模仿;
2.舞蹈表演(2分钟以内,拉丁的五个舞种,自备伴奏音乐)。
着装要求:
男生着紧身拉丁练习衫或摩登练习衬衫,下身着拉丁裤或摩登裤。
女生上身着体操服,下身着拉丁练习裙或摩登练习裙。
舞蹈表演(流行舞方向)
(一)提交两个视频
视频1: 自我介绍、舞蹈身体条件测评
视频2: 舞蹈表演考察
(二)考试要求
视频1:
1.自我介绍:年龄、身高、体重、爱好
2.舞蹈身体条件测评:身体条件(体型体态、竖叉、横叉、下腰、体前屈、并腿向上弹跳等);
视频2:
1.舞蹈动作模仿、节奏模仿;
2.舞蹈表演(2分钟以内,舞种题材不限,自备伴奏音乐)。
着装要求:服装以宽松舒适为主
音乐表演(声乐方向、器乐方向)
(一)提交一个视频
自我介绍、声乐或器乐的表演
(二)考试要求
1.自我介绍:年龄、身高、体重、爱好
2.演唱一首歌曲或根据自己所报乐器演奏一首曲目
声乐演唱要求清唱,时长要求1分钟以内,曲目自选,不得使用伴奏;器乐演奏时长要求3分钟以内,曲目自选,不得使用伴奏。
3.着装要求:正式得体的服装。
播音与主持
(一)提交一个视频
自我介绍、朗诵表演考察、才艺表演
(二)考试要求
1.自我介绍:年龄、身高、体重、爱好
2.朗诵,自备稿件(脱稿),时长1分钟以内,不得使用背景音乐;
3.才艺表演时长要求1分钟以内,表演类型自选,可以使用伴奏;
4.着装要求:正式得体的服装。
工艺美术+艺术设计与制作
(一)提交一个视频、一张照片
视频:自我介绍、作品介绍
照片:作品的拍摄
(二)考试要求
1.视频的自我介绍:年龄、身高、体重、爱好
2.视频的作品介绍:手持作品进行作品介绍,时长1分钟以内,不得使用背景音乐;
3.着装要求:正式得体的服装
4.照片里的作品必须完整、清晰且有自己的署名
戏曲表演
(一)提交一个视频
自我介绍、身体条件测评及才艺表演考察
(二)考试要求
1.自我介绍:年龄、身高、体重、爱好
2.舞蹈身体条件测评:身体条件(体型体态、竖叉、横叉、下腰、体前屈、并腿向上弹跳等);
3.才艺表演时长要求1分钟以内,表演类型自选,可以使用伴奏
4.着装要求
女生:穿吊带体操服、不穿裤袜;光脚不穿鞋;盘头、不化妆。
男生:上身穿白色紧身无袖背心:下身穿黑色三角短裤;光脚不穿鞋、不化妆。
5.才艺展示
杂技表演
(一)提交一个视频
自我介绍、身体条件测评考察
(二)考试要求
1.自我介绍:年龄、身高、体重、爱好
2.舞蹈身体条件测评:身体条件(体型体态、手臂前伸、高抬腿蹦10秒、俯卧撑3个、原地蹲跳5个等);
二、视频录制要求
提交的考试视频除测评项目指令外,请保持安静(拍摄视频中不得出现任何话外音提示与指导),舞蹈表演时长2分钟以内。
日光或照明光线录制,拍摄背景不得有LOGO,要求横屏录制(比例16:9),建议机位高度与地面保持1.5米左右,画面清晰完整,正面连续单机位拍摄,不得有任何后期制作。考生上传视频不可进行任何剪辑及特效编辑(如:美颜,滤镜等效果),背景光线适中,保持清晰稳定。


用户登录
还没有账号?
立即注册